手机充电器的防止逆流系统主要来源于二极管的作用,要想防止手机充电器电路逆流,具体要怎么做?
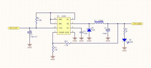
做法:输出 Vo+ 上加一个二极管。
在输出加一个二极管取样做在二极管后面,输出电流不大的情况下使用。
当然,二极管应放在采样环内,这样才不会影响输出电压。
二极管在手机充电器防止逆流电路的作用你学会了吗?若想了解更多的二极管知识,欢迎来电我司,我司将竭诚为你服务。
公司总部:广东省深圳市龙华区民塘路328号鸿荣源北站中心B座13楼 联系电话:0755-82727366
客服热线:
0755-82727366
上班时间:
9:00-12:00
13:30-18:00